Ogni file nel file system è rappresentato da una struttura dati inode ed è identificato univocamente da un inode number, visualizzabile con stat.

N.B.: La cancellazione di un file è solo logica, cioè libera l’inode number del file cancellato, che potrà essere riutilizzato da un nuovo file, ma i bit in memoria del vecchio file rimangono (se non sovrascritti).
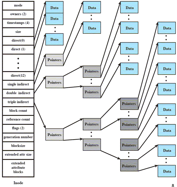
Attributi principali di un inode
- Type: tipo di file
- User ID: Id dell’utente proprietario del file;
- Group ID: Id del gruppo a cui è associato il file;
- Mode: permessi di accesso per il proprietario, il suo gruppo e tutti gli altri;
- Size: dimensione del file in byte;
- Timespamps:
- ctime: inode changing time (cambiamento di un attributo);
- mtime: content modification time (scrittura);
- atime: content access time (lettura);
- Link count: numero di hard links;
- Data pointers: puntatore alla lista dei blocchi che compongono il file.